AAAT

余婉婉: 深圳成为国际金融中心,需要哪些条件?

时间:2019年09月10日 作者:yuwanwan 

导读:

8月18日,《中共中央国务院关于支持深圳建设中国特色社会主义先行示范区的意见》(下称《意见》)由新华社授权发布。与建设经济特区时期肩负的以经济领域为主的“改革探路”使命不同,深圳此次要建设的“先行示范区”,对标
阅读全文
8月18日,《中共中央国务院关于支持深圳建设中国特色社会主义先行示范区的意见》(下称《意见》)由新华社授权发布。与建设经济特区时期肩负的以经济领域为主的“改革探路”使命不同,深圳此次要建设的“先行示范区”,对标的是“中国特色社会主义”宏大框架,肩负的是打造社会主义现代化强国城市范例的使命,改革将是全方位的,而且要形成“可复制、可推广”的经验为目标,改革的广度和深度都将超越以往,一轮新的改革浪潮将在深圳掀起。
目前意见中与金融相关的政策,主要分为三个部分:一是以资本赋能新兴产业。“要提高金融服务实体经济的能力,研究完善创业板发行上市、再融资和并购重组制度,创造条件推动注册制改革”;二是以窗口连接海外资金。“促进与港澳金融市场互联互通和金融(基金)产品互认。在推行人民币国际化上先行先试,探索创新跨境金融监管”;三是以实践孵化金融创新。“支持在深圳开展数字货币研究与移动支付等创新应用”。这三个目标并非独立的存在,而是紧紧围绕着深圳“高质量发展的现代化经济体系”的中长期城市产业目标而展开。
本文尝试从深圳的产业基础、金融基础条件以及与国内外金融中心的竞合关系等十个因素出发,分析深圳成为区域/国际金融中心的可行性和可能性。结论是深圳已是华南地区事实的区域金融中心,但成为国际金融中心任重道远。
 1
完整的产业链助力金融业的繁荣发展
金融服务实体经济,要按实体经济的发展情况来定,要把金融特有的规律和实体经济规律结合起来,任何情况下实体经济的规律都是第一性的,金融是第二性的。金融服务实体经济的两大重点,一是支持创新、支持创业、支持转型;二是打好基础,让企业能够非常有效的进行经营,能够得到非常准确的信息来配置自己的资源,能够用有效的手段来防控风险。
改革开放四十年来,深圳从“三来一补”走向模仿,走向制造,走向创新制造,最后走向科学创新。从“三来一补”起步,深圳在通信、汽车电子、计算机及外围接口、消费类电子、光电、仪器仪表等领域,均构建了完整的上下游产业链,打造了全球独有的完整而高效的制造产业链。深圳的企业数量从1980年的830家,到2018年达到310万家;活跃纳税企业将近90万家;若一家企业生产一个产品,深圳可生产90万个产品。过去十年,深圳的中高端产业上升了2.6个点,明显高于发展中国家的平均水平,接近高收入国家的边界。
 2
平衡金融创新与金融监管之间的关系
金融创新和金融监管是矛盾统一的两面:市场参与者通过金融创新以规避金融监管,从而减少交易费用并获取更多利润;而监管当局则针对金融创新完善规则,将之重新纳入监管的范围之内,又为新一轮的金融创新提供了动机。
深圳一直是金融创新的排头兵和试验区。先天独有的政策优势推进了金融创新,如开设第一家外汇调剂中心、第一家中外合资财务公司、第一家企业法人持股的股份制商业银行、第一家公开发行股票上市的股份制商业银行等。多种类型的金融机构在深圳不断设立、丰富和发展,推动了深圳金融行业的聚集和发展。深圳的金融创新是系统工程,应紧紧围绕四个目标任务:打造深港金融深度合作示范区、建设高起点全开放的金融示范区、建设一流科技金融体系、汇聚全球创新金融业态。要平衡金融创新与金融监管之间的关系,使二者协调稳定发展,可以分三个阶段做好顶层设计,在初期,深圳应以适度监管为原则,金融创新为主体,做大做强金融企业为目标;在建设成长期,深圳应出台“一事一策”的差异化监管措施条例,以防范系统性金融风险为主;在建设成熟期,应以立法形式建立深圳金融创新与金融监管动态长效机制。
 3
继续推进人民币国际化,完善人民币离岸市场的建设
自2009年以来,中国人民银行一直在两个层面大力推进人民币国际化:一是跨境贸易与投资的人民币结算;二是离岸人民币金融市场的发展。
截至目前,广东跨境人民币结算总量占全国的四分之一,人民币跨境收支占本外币跨境收支的三分之一,经常项下跨境人民币结算占全国的28.5%。其中服务贸易跨境支出、投资利润汇出、股东直接投资境内企业、跨境股权转让、境内企业借用外债、跨境贷款、碳排放交易等人民币跨境结算业务均为全国首创,成为全国推动跨境人民币业务的领头羊。其中,深圳市全市跨境人民币业务量累计达7.54万亿元,占全国业务量的11.6%,助力自贸区金融创新、“一带一路”建设、粤港澳大湾区建设等国家创新开放战略的顺利实施。
深圳已是数字货币研究的领先城市。2016年12月,平安集团、招商银行、微众银行等40多家金融机构,共同成立全国首个中国(深圳)Fintech数字货币联盟及中国(深圳)Fintech研究院,通过市场化、国际化、创新性的联盟组织和研究院机制,探索推进中国数字货币的科技研发和市场运用。2018年6月,深圳金融科技有限公司成立,该企业由中国人民银行数字货币研究所100%控股。
 4
完善外汇管理改革,推进前海蛇口自由贸易片区的建设
2018年深圳地区的进出口总额接近3万亿美元,规模仅次于上海;其中,出口的商品总额为1.63万亿美元,连续26年居内地大中城市第一位。在深圳从昔日的“世界工厂”向“世界领先”的产业转型中,各项外汇管理政策、措施成为推动深圳产业发展、升级与转型,助力跨境贸易的量与质同时发展。
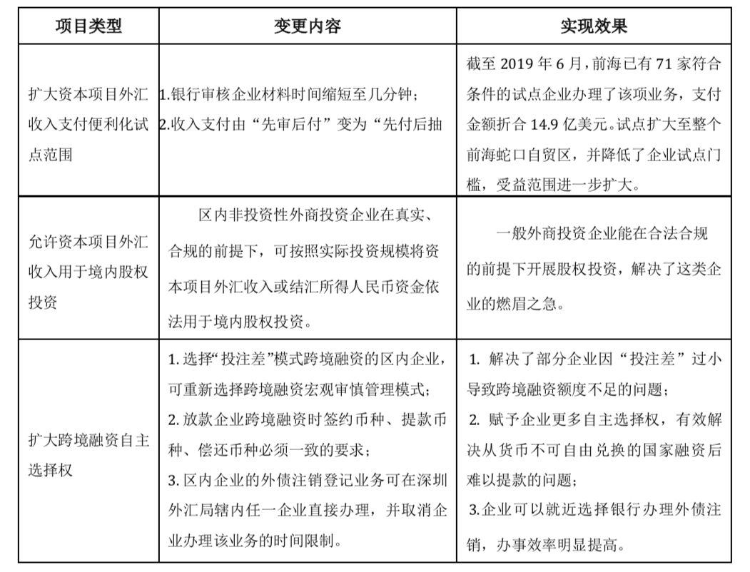
日前,深圳外汇局印发《深入推进中国(广东)自由贸易试验区深圳前海蛇口片区外汇管理改革试点实施细则》,一批先行先试政策落地前海蛇口自贸区区,包括资本项目外汇资金使用、股权投资、跨境融资等,进一步便利区内企业。
表 1 前海自由贸易区外汇管理新政一览表
 5
引进全球化的资产配置,提升对居民的财富管理能力
中国内地的国民财富逐渐开始了从房地产和银行储蓄走向股市和债市、从单一的国内资产配置走向全球分散配置的飞跃。国民财富的积聚需要相应发展水平的金融机构提供金融服务,这些机构资金动员能力的大小、管理质效的高低决定了财富管理需求满足程度的充分性。
2018年我国财富管理市场规模已达到132万亿元,全球排名第二。其中,广东省的高净值人群在人口占比为43%,财富占比约为10%。如果聚焦产业背后的资产,深圳已经成为所有私募股权资产配置中最主要的聚集地和产业成长地。以深港通为代表的互联互通,促使中国居民可以通过香港资本市场投资世界的金融产品;债券通也向世界投资者开放了一个提供中国证券资产、信用融资、交易衍生品等各类基础性金融资产的投资机会,也由此衍生出信托计划、项目融资、融资租赁、资产证券化和中长期信贷等庞大的金融产品线。
 6
发展风险投资基金,孵化高科技创新企业
风险投资是向初创企业提供资金支持并取得公司股份的投资方式,是技术创新的重要驱动力,风险投资机构具有较为丰富的行业经验,在促进企业技术创新和提高科技创新能力等方面发挥重要作用。据统计,我国风险投资机构2014年总数为6,662个,2018年增至11,893个,四年内机构数量增长近两倍。从区域来看,广东省投资事件数量占比为15.67%,投资金额占比为9.43%。
基于蛇口的创新基因,深圳在着力打造和努力成为国际风投创投中心城市。早在1999年,深圳市政府就发起成立专业从事创业投资的深圳市创新投资集团有限公司(以下简称“深创投”)。截至2019年7月,深创投投资企业数量、投资企业上市数量均居国内创投行业第一位:已投资项目1,016个,累计投资金额452亿元,其中150家投资企业分别在全球16个资本市场上市,252个项目已退出(含IPO)。深圳的V C/PE机构累计近5万家、注册资本约3万亿元,来自深圳市的深创投、达晨创投、东方富海、基石资本进入了VC机构十强。
日前,深圳市政府发布了《促进创业投资行业发展若干措施》,从丰富创业投资主体和资金募集渠道、完善创业投资项目的投资服务体系、拓宽和完善创业投资退出渠道和机制、推进创业投资双向开放、优化创投产业空间布局、优化创业投资监管环境等方面做出了明确规定,意味着深圳向迈向国际风投创投中心城市开始了新的征程。
 7
丰富深交所的资产交易品种,提升对资产的定价能力
企业决定在哪个交易所上市,募集多少资金,反映了这片地区的市场竞争力。深圳证券交易所是我国资本市场的核心运营机构和重要金融基础设施,核心功能在于推动资源流入创新领域。随着中国开始由资本进口国转型为资本出口国,深圳不仅需要成为人民币离岸市场,而且要加速转型成为一个能够提供全方位股本、定息、货币以及商品产品的综合型国际金融中心。
经过多年发展,深交所已形成了以深证成指、中小板指数、创业板指数、深证100指数和深证300指数五条指数为核心的指数体系。其中,深证成指、中小板指数和创业板指数还具有重要标尺职能,分别象征深圳全市场、中小板和创业板。2018年,深交所上市公司达到2,134家,总市值16.54万亿元,股票筹资额3,945.35亿元。挂牌债券(含资产支持证券)4,909只,挂牌基金517只,多层次证券市场体系初步建成,并向着专业化、规范化和多样化方向发展。
 8
发挥与香港的竞合关系,面向未来确立城市职能定位
上世纪50年代,承接外来制造业转移的产业红利,同时架起中西世界的桥梁,香港为中国的改革开放做了三件大事:转口贸易、直接投资、资本市场发展,核心主题便是为中国输入资本。香港的开放市场、法治环境、与国际接轨的监管制度和市场体系、专业人才和中英双语环境仍是成就其国际金融中心必不可少的条件。未来三十年是中国资本双向流动的时代,除了发挥其传统的融资功能以外,香港应定位以下三个职能中心:帮助中国国民财富实现全球配置;帮助中外投资者在离岸管理在岸金融风险;帮助中国实现商品与货币的国际定价,为中国的资金定价海外资产提供舞台。
改革开放四十年以来,深圳已成为市场化、国际化、法治化的大都市,成为了改革开放的示范军和领头羊。2018年,深圳的GDP总量达到24,221.98亿元,首次超过香港同期的经济数据表现,三大产业比重为0.1:41.1:58.9,而在工业产值中,先进制造业和高技术制造业的增加值分别为6564亿元和6131亿元,占规模以上工业增加值比重分别提升至72%和67.3%。第三产业中,互联网及相关服务业的营收增长26%,软件和信息技术服务增长12.3%。深圳的经济总量和产业结构优于香港,但金融实力和市场环境有待进一步提高。
 9
对标国际金融中心,在补齐短板中提升能力
一个城市尤其是大城市的产业结构至关重要,它将决定社会财富的流向趋势,年轻人的发展方向,以及资本的投资方向。深圳拥有健康而优质的产业结构,尤其是代表创新的高科技工业实力过硬。从核心竞争力来说,它的产业基础及由此衍生出的金融需求应更接近硅谷;同时,它在自由贸易和高净值人群方面拥有一定的区域聚集优势,但与伦敦的离岸人民币中心和苏黎世的全球财富管理中心等国际金融中心职能相比,在机制、人才和资源方面仍有差距。
硅谷拥有世界上最大的、高度成熟和极具竞争力的风险资本市场。2018年硅谷初创企业获得的风险投资额占整个加州的风险投资额度的79%,占全美的45%。在硅谷,不仅有大量的可用资金支持创业公司,而且风险资本家为初创公司提供人际网络、介绍潜在客户、参与公司治理等增值服务。此外,硅谷银行模式不同于传统商业银行,其专注于服务高科技中小企业,并与风险投资紧密合作,旨在为科技型企业提供生命周期各阶段创新的金融产品和服务。结合科技型中小企业的特点,硅谷银行开发了相应的金融产品和服务,例如股权投资与信用贷款结合的投贷联动模式、认股期权贷款的模式、供应链融资、中长期创业贷款、全球财务管理等。
伦敦作为离岸人民币中心继续蓬勃发展。2018年,伦敦人民币日均交易量为766亿英镑,同比增长45%。与此同时,中国与英国之间的跨境收入和支付规模也出现了显著增长,2019年2月份达到约299亿元人民币,同比增长约50%。同时,三只新的人民币计价点心债券在伦敦证券交易所上市,总发行规模达到6.4亿元人民币。目前,伦敦证券交易所共上市交易113只点心债券(比去年新增30多种),总发行规模达到328.5亿元人民币。
苏黎世是全球的理财中心,也是欧洲最重要的金融中心之一,以离岸银行业务闻名全球,金融账户的流转占整个苏黎世市四分之一的经济活动。瑞士银行“为储户保密”的原则举世闻名。苏黎世外汇市场中,参与者有瑞士国家银行、瑞士联合银行等机构,是世界现钞买卖中心;瑞士还是世界外汇清算中心之一及重要的国际资本集结周转站,每日处理1240亿美元的转付和外汇业务;瑞士证券交易所的国内市值在欧洲交易所中名列第五,权证交易量在欧洲占据领先地位,也是外国债券的主要发行地之一。
 10
夯实本土金融机构的鲜明特色,以开放整合外部金融机构
蛇口的创建者们希望建立起一批以西方现代企业制度为模板的中国企业。日后将放射耀眼光芒的中集(建于1980年)、招商银行(1987年)、平安保险(1988年)纷纷在这一商业精神指引下建立。从1996年始,中集集团连续10余年保持集装箱产销量世界第一,世界市场份额占到六成;2018年,招商银行总资产规模达到6.75万亿元,成为中国现代商业银行的标杆;中国平安总资产达7.14万亿元,成长为我国三大综合金融集团之一。
深圳金融业形成了以银行、证券、保险、基金为主题,多种类型金融机构并存,结构合理、功能完备的现代金融体系,影响力逐渐由珠三角辐射到全国,为深圳市成为区域性金融中心奠定了良好的基础。2018年底,全市持牌金融机构总数达465家,其中法人金融机构196家。深圳在2018年英国智库Z/yen集团发布的新一期“全球金融中心指数”排名中,深圳由上期的18位上升至12位,在国内城市中仅次于香港(第3位)、上海(第5位)和北京(第8位)。
 11
总结
综上所述,深圳成为先行示范区的政策举措和发展导向,对于中国经济和金融的改革和发展是牵一发而动全身的关键环节。中美贸易战,不仅是硅谷和深圳的竞争,更是中美两国在贸易、科技、金融等综合国力方面的竞争。不仅是企业、产业和城市之间的表层因素的竞争,也是人才、教育、机制等底层因素的较量。深圳已是珠三角乃至粤港澳大湾区事实上的区域金融中心。如何立足于先行示范区新的起点和要求,补齐短板,志存高远,在解决矛盾问题并推动深圳金融业发展的同时,提升我国金融供给侧改革的质量,实现大国金融体系的转型升级;如何在不改变银行信贷主导地位的前提下,充分发挥深圳多层次资本市场活跃和成熟的特点;如何以国际化为目标,逐步完善市场环境、法律体系和监管体系,为实现深圳的产业转型和科技创新、以及金融服务实体经济的目标做出应有的贡献;这不仅是深圳所面临的挑战与机遇,也是中国经济与金融体制改革应在试错中探索的重要命题和前进的方向道路。
分享到:
0
扩展阅读